User Tools

Site Tools


Writing /var/lib/dokuwiki/data/meta/teaching/ie0117/proyectos/2012/i/final/stm32f4-discovery/controlador.meta failed
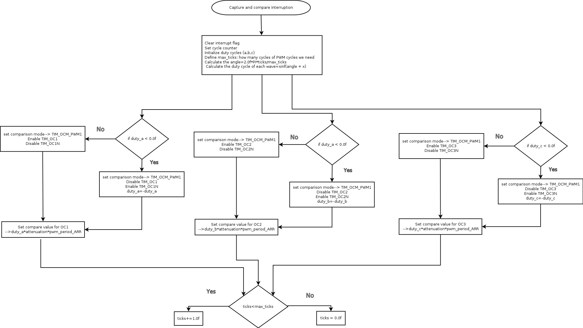
ie0117_proyectos:final:stm32f4-discovery:cc_interrupt.png

cc_interrupt.png

cc_interrupt.png
Date:
2022/09/20 00:08
Filename:
cc_interrupt.png
Format:
PNG
Size:
107KB
Width:
1994
Height:
1123
References for:
controlador

This list might not be complete due to ACL restrictions and hidden pages.